반응형

전체 글 28

AI 시대, 어떤 인재를 원하는가

AI가 코드를 짜주고, 보고서를 써주고, 분석까지 해주는 시대가 되었다. 예전에는 몇 시간 걸리던 일이 몇 분이면 끝난다. 이 변화 앞에서 많은 사람들이 같은 질문을 한다. 앞으로 어떤 능력이 필요한가. 무엇을 해야 살아남는가.나는 여러 사람이 AI를 쓰는 모습을 지켜봐왔다. 같은 도구를 쓰는데 결과가 다른 경우를 숱하게 봤다. 그 차이를 보면서, AI 시대에 어떤 사람이 필요한지에 대한 생각이 조금씩 정리되었다.기본에 충실한 사람AI에게 "이거 분석해줘"라고 하면 답이 나온다. 코드도 나오고, 설명도 나오고, 해석도 나온다. 그럴듯하다. 그런데 그 답이 맞는지 어떻게 아는가.AI가 회귀분석 결과를 줬다고 하자. p-value가 나오고, 계수가 나오고, R-squared가 나온다. AI는 "이 변수가 유..

카테고리 없음 2026.01.23

AI를 써서 데이터를 다룰 때, 무엇이 나의 것으로 남는가

AI가 코드를 대신 짜주는 시대가 되었다. "이거 분석해줘"라고 하면 3초 만에 코드가 나온다. 설명도 붙고, 해석도 붙는다. 처음 이 경험을 하면 놀랍다. 이렇게 쉬워도 되나 싶다.그런데 같은 도구를 쓰는데도 결과가 다른 경우가 있다. 어떤 사람은 에러 수정에 시간을 다 쓰고, 어떤 사람은 깔끔한 분석을 완성한다. 어떤 사람은 AI가 준 답을 그대로 가져가고, 어떤 사람은 그 답을 자기 이해로 바꿔놓는다.그 차이가 어디서 오는지, 그리고 어떻게 하면 AI를 더 잘 쓸 수 있는지 이야기해보려 한다.통째로 맡기면 생기는 일처음 AI를 쓸 때 자연스럽게 하게 되는 방식이 있다. 데이터를 받으면 "이거 분석해줘"라고 한 번에 던지는 것이다.코드가 나온다. 길다. 50줄, 100줄이 한꺼번에 쏟아진다. 일단 돌..

카테고리 없음 2026.01.05

AI를 허용한 평가에서 주의할 점

아~~~~~ 이 난관을 어떻게 극복해야 할까. 머리카락이 다 빠져버릴 것 같다.나의 실수AI 사용을 허용하면서 프롬프트를 제출하라고 했다. "어떻게 AI를 활용했는가"를 볼 수 있을 거라고 생각했다.막상 뚜껑을 열어보니 상황은 내가 예측하지 못한 방향으로 흘렀다. 프롬프트를 아예 제출하지 않은 사람들이 있었다. 제출란이 아니라 피드백란에 제출한 사람들이 있었다. 개별 사본을 저장해 작업하라는 지시를 놓친 사람들이 내 계정 세션에 한데 엉켜 작업하면서, 그들의 사유 궤적이 담겨야 할 프롬프트 기록이 증발해버렸다.사고의 발자취가 사라진 빈 화면 앞에서 처음 세웠던 채점 기준은 흔들릴 수밖에 없었다.더 큰 문제: 모두가 똑같다그보다 더 큰 문제가 있었다. 거의 모든 사람의 코드가 똑같았다. 설명도 거의 똑..

카테고리 없음 2026.01.05

AI 시대의 학습 윤리:도구 활용과 사고 위임의 경계

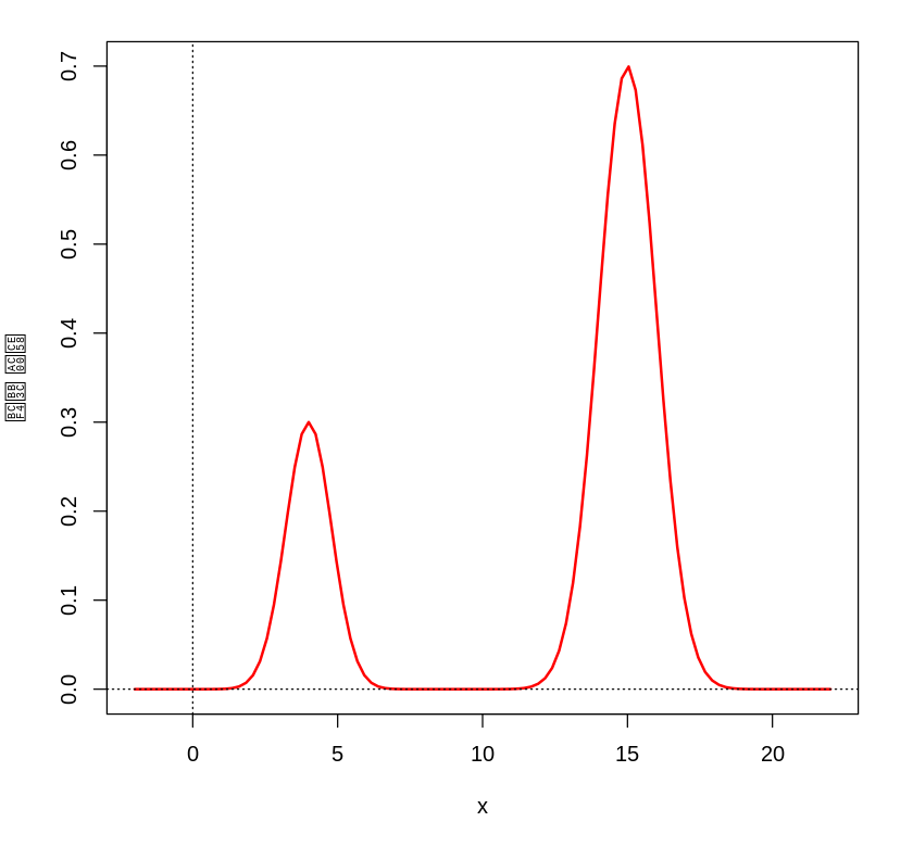
AI 시대의 학습 윤리: 도구 활용과 사고 위임의 경계들어가며AI가 교육 현장에 들어오면서 새로운 질문이 생겼다. "어디까지가 허용되는 도구 활용이고, 어디서부터가 부정행위인가?"이번 학기 프로그래밍 수업에서 AI 사용을 허용한 평가의 기회가 있었다. 대신 학생들은 자신이 사용한 프롬프트를 제출해야 했고, 나는 결과물뿐 아니라 프롬프트까지 함께 읽었다. 그 과정에서 기준이 하나 또렷해졌다.AI 사용의 윤리 기준은 'AI를 썼냐/안 썼냐'가 아니다. ① 내가 조건을 세웠는가, ② 실행·그래프·데이터로 검증했는가, ③ 관찰을 내 언어로 썼는가에 달려 있다.평가 문제 소개학생들에게 주어진 문제는 두 로봇의 탐색 전략을 비교하는 것이었다.대회장은 1차원 필드이며, 위치 x에 따른 보물의 가치 V(x)가 주어진다..

카테고리 없음 2026.01.02

AI 도구와 수학교육 2

AI 수학교육 도구는 전통적인 강의 중심 수업 방식을 넘어, 학생 개개인의 학습 수준과 성향을 반영한 맞춤형 교육을 가능하게 합니다. 언제 어디서나 접속할 수 있는 AI 튜터 시스템은 24시간 학습 지원을 제공하고, 실시간 번역 기능을 통해 언어 장벽 없는 글로벌 학습 환경을 구축합니다. 또한 AI는 오류를 즉시 검출하고 학습 진도를 체계적으로 추적하며, 패턴 탐지와 복잡한 수식의 직관적 시각화를 통해 학습자의 이해를 돕습니다. 아래에서는 대표적인 장점들을 정리하고, 이들 중 어떤 요소가 실제로 검증된 사실인지 살펴봅니다.AI 도구의 주요 장점들1. 학습 개인화 및 접근성맞춤형 학습 경로 제공학생의 풀이 기록과 성취도를 분석해, 개별 역량에 최적화된 문제 세트와 학습 피드백을 자동 생성합니다.24시간 학..

카테고리 없음 2025.07.26

시대 별 디지털 교육과 수학교육

AI 기술은 2010년대부터 계산기와 소프트웨어 형태로 우리 교실에 서서히 스며들기 시작했다. 당시에는 주로 복잡한 계산을 보조하는 도구에 머물렀지만, 2020년 팬데믹이 전 세계 교육 풍경을 디지털로 완전히 전환하면서 상황은 급변했다. 2022년 ChatGPT의 등장은 단순 보조를 넘어 ‘대화형 학습 파트너’라는 새로운 가능성을 열었고, 수학교육 현장에는 일대 혁신의 물결이 일었다. 본문에서는 AI와 수학이 처음 만났던 순간부터 2025년 현재까지의 흐름을 짚어보고, 주요 사례를 통해 대학 수학교육의 미래 지향점을 모색한다.1. 2010년대: 계산기와 컴퓨터 소프트웨어의 출발2010년대 초반, 대학 수학 강의실에서는 과학 계산기와 MATLAB·Wolfram Alpha 같은 소프트웨어가 도입되기 시작했다..

카테고리 없음 2025.07.26

AI 가 바꿔낼 수학교육

AI 시대에 접어들며 대학 수학교육에서는 전통적인 ‘강의→시험’ 모델이 깨지고, 연구와 실무를 연결하는 완전히 새로운 지형이 펼쳐지고 있다. 수학교육에서는 생성형 AI 기술로 수학적 문제를 탐색하고, 데이터 중심 실습을 통해 학습 효과를 극대화하며, 학제간 융합 프로젝트로 복잡한 사회 문제를 해결한다. 본 장에서는 공학·경영·생명과학·인문학 전공별로 어떻게 수학교육이 변모하고 있는지, 그리고 미래 교육의 핵심 방향은 무엇인지 구체적 사례와 함께 살펴본다.1. 연구와 응용의 융합: AI가 만든 가상 강의실수학교육에서는 이제 학생들이 VR 헤드셋을 쓰고 가상 강의실에 입장해, AI 튜터가 실시간으로 손수 그린 편미분 방정식을 3D로 시각화한다. 이곳에서 학생들은 단순한 공식 암기를 넘어 수치해석 코드를 직접..

카테고리 없음 2025.07.26

AI 도구와 수학교육 1

AI 기술이 수학교육 현장에 빠르게 확산되면서 학생 개개인의 학습 성향과 수준을 정밀히 분석하고 맞춤형 피드백을 제공하는 도구와 플랫폼이 주목받고 있다. 이러한 AI 기반 솔루션들은 기존 교과서 중심 수업을 보완·확장하여 학습자의 몰입도를 높이고, 교사에게는 실시간 모니터링을 통한 효율적 수업 운영을 가능케 한다. 본문에서는 해외에서 검증된 주요 서비스와 국내에서 활발히 개발·보급 중인 AI 수학교육 혁신 사례를 종합적으로 소개하고, 정부의 디지털교과서 도입 계획과 그 특징까지 살펴본다.해외 주요 AI 수학교육 도구미국 카네기멜론대학이 개발한 MATHia는 K–12 단계 학습자에게 일대일 맞춤형 피드백과 평가 기능을 제공한다. MATHia는 학습자의 문제 풀이 과정을 실시간으로 추적하고, 오답 패턴을 분..

카테고리 없음 2025.07.26

chatGPT 다른 버전으로 동일한 주제로 글을 써달라고 요청해봤다.

여러가지 모델로 동일한 주제로 다양한 챗봇에게 글을 써달라고 했다.어떤 모델(챗봇)을 선택해서 글 쓰는데 활용할지는 어떻게 주문하느냐에 따라 달라진다. 이번에는 내가 원하는 글 서체를 주문하기 보다는 그냥 주제만 주고 글을 써달라고 요청해보았다. 다만 내가 처음 써보는 챗봇이 아니라 나한테 일부는 맞춰진 챗봇이기에 사람마다 마주하게 되는 chatGPT의 글은 다 다를 것이다. 주제: 길고양이와의 첫 만남 chatGPT1) 첫번째 시도 - chatGPT4.5길고양이와의 첫 만남길고양이와의 첫 만남은 예상치 못하게 찾아왔다. 어느 저녁, 집으로 가는 길목에서 작은 움직임에 발걸음을 멈추었다. 가로등 아래에서 작은 그림자가 꿈틀거렸다. 호기심에 천천히 다가가 보니, 어둠 속에서 나를 바라보는 한 쌍의 반짝이는..

챗봇 만들기 2025.07.15

GPT로 만드는 보안 챗봇: 비개발자도 가능한 구축 가이드

GPT로 만드는 보안 챗봇: 비개발자도 가능한 구축 가이드최근 GPT 기술의 대중화로 인해 개인 또는 소규모 팀이 자체 챗봇을 구축하는 사례가 급증하고 있다. 특히 고객 응대, 데이터 요약, 개인 비서와 같은 역할을 자동화할 수 있는 GPT 챗봇은 생산성 향상뿐 아니라 보안 측면에서도 중요한 역할을 하고 있다. 이 글에서는 개발 경험이 없어도 직접 만들 수 있는 GPT 기반 보안 챗봇 구축법을 소개하고, 애드센스 승인을 위한 콘텐츠 품질 요건에 맞춰 구체적인 예시와 코드를 함께 제공한다.또한, 챗봇의 구조부터 보안 적용까지 단계별로 설명하며, GPT를 활용한 AI 챗봇을 만들고자 하는 초보자들에게 가장 실질적인 도움을 줄 수 있도록 구성하였다.1. 왜 GPT 챗봇이 필요한가?많은 사용자들이 단순한 정보 ..

챗봇 만들기 2025.07.15
반응형